珠海大学新生们,这份医保“攻略”请查收!
9月开学季来临,不少同学迎来了新的大学生活。在珠海上大学,医保应该怎么交?能享受哪些待遇?这份医保“攻略”请收好!
一、珠海大学生参加的是哪种医保?
珠海大学生参加的是城乡居民基本医疗保险(简称居民医保),医保费一年一缴。本市各类全日制普通高等学校(含高职、民办高校、独立学院)、科研院所中接受普通高等学历教育的全日制本专科学生、全日制研究生都可以参加。
二、大学生医保缴费标准是多少?待遇享受期怎么计算?
2025年珠海市大学生医保个人缴费标准为390元/人/年。 近日,国家医保局印发《国家医保局 财政部 国家税务总局关于做好2024年城乡居民基本医疗保障有关工作的通知》,明确今年居民个人缴费标准较上年增加20元,达到每人每年不低于400元。根据我市新修订的《珠海市基本医疗保险办法》,2025年我市居民医保个人缴费标准与居民人均可支配收入挂钩,学生和未成年人个人筹资标准按上上年度全体居民人均可支配收入的0.6%计算缴纳,确定为390元/人,比国家标准低10元。详情请点击:定了!2025年珠海城乡居民医保个人缴费标准公布
(一)集中参保期参保
2025年居民医保集中参保时间为2024年9月1日至2024年12月31日,大学生集中参保后,待遇享受期见下表:

(二)非集中参保期参保
2025年1月起申报参加2025年居民医保的大学生,按390元/人/年缴费,待遇享受期为参保缴费次月1日至2025年12月31日。
三、大学生如何参加珠海医保?
每年的9月1日至12月31日为大学生集中参保缴费期,在我市各高校就读的大学生由所在学校代收学生个人缴费部分后统一申报参保、统一缴费,请联系学校办理。
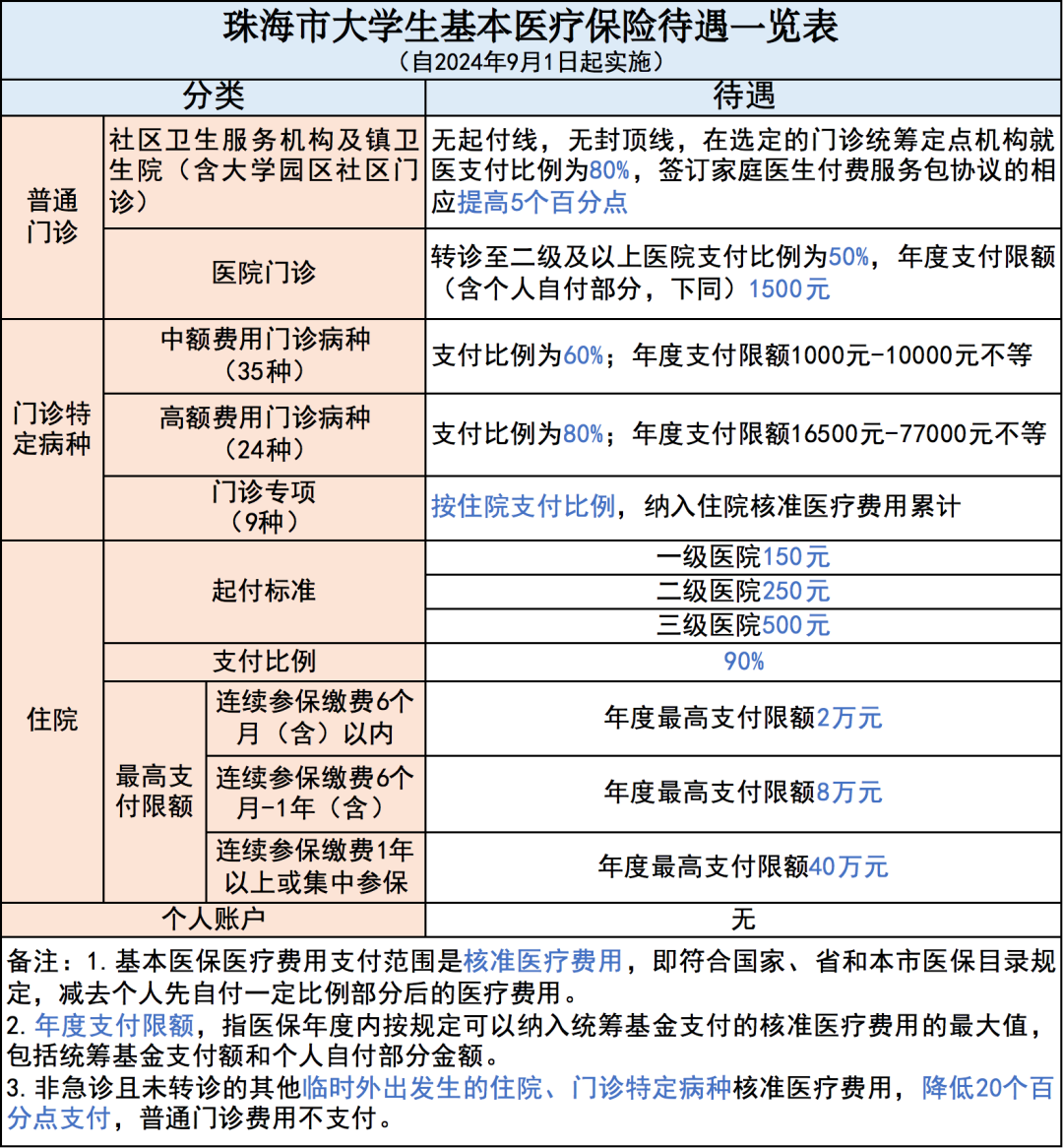
四、大学生享受哪些医保待遇?
大学生参加珠海医保后,平时看感冒咳嗽等小病有普通门诊统筹待遇、慢病有门诊特定病种待遇、大病有住院待遇,个人负担有大病保险二次报销,实现待遇全覆盖。具体可以享受以下待遇:


五、大学生在珠海还能享受哪些医疗保障?
大学生参加我市基本医疗保险后,可以自愿投保珠海市附加补充医疗保险“大爱无疆”项目,年保费190元,保障额度高达259万元。具体待遇详见:“大爱无疆”保什么?一图读懂2024年“大爱无疆”

扫码参保
热点问答
问:孩子已经在老家参保了,9月来珠海上大学,还需要参加珠海医保吗?
答:2024年9月入学的大学新生,已在珠海市外参加了居民医保或职工医保的,建议在入学前办理参保地医保停保手续,入学后由学校统一申报参加珠海市居民医保,待遇享受期为2024年9月1日至2025年12月31日,即大学新生参加珠海市居民医保按照一年个人缴费标准缴纳,待遇享受期为16个月,能够确保医保待遇有效衔接。入学前暂未办理参保地停保手续的新生,可先由学校统一申报参保缴费,若出现两地重复参保缴费情形,可按国家规定在2024年底前在原参保地办理2025年的停保、退费手续。
问:大学生寒暑假、异地分校学习、实习和休学期间,医保还能用吗?
答:可以的!大学生假期和休学、实习等期间离开本市,可办理异地就医备案手续,异地发生的医疗费用按规定予以报销。

备案流程:先由学校在《异地就医备案表》上填写相关信息并盖章确认,再由大学生在“珠海社保掌上办”微信小程序上办理手续,依次点击“业务办理→医疗生育保险办理→异地就医备案”,备案类型选择“异地长期居住人员”拍照上传备案表即可。(★未提前办理备案手续的,符合规定的可联系学校辅导员补办)


.png)



